日影・天空率・斜線と日射量計算
ボリューム検討から法規チェック、環境シミュレーションまでカバー
LAB-SSは、建築設計の企画から実施設計までのさまざまなシーンで活用できる環境系統合ソフトです。
建築計画時の最大ボリューム検討や、確認申請に必要な日影・斜線・天空率計算だけでなく、省エネルギー、環境配慮のための日照・日射シミュレーションやプレゼンテーションにも利用できます。

LAB-SSに関するお知らせ
[2021.04.15]LAB-SS販売終了と後継ソフトi-ARMのライセンス提供のお知らせ
[2020.06.19] 『ボリューム検討に必要な建築法規の知識』を公開しました
LAB-SSの特長

建築計画時の
最大ボリューム検討
敷地の形状や法規条件と建物の階高、敷地からの壁面後退を入力するだけで、最大ボリュームが算定できます。 日影規制、斜線制限または天空率を計算し、法規上問題のない建物形状を生成します。建蔽率、容積率も確認できます。

確認申請に必要な日影計算
冬至だけでなく任意日※または赤緯等の直接指定でも日影計算が可能です。追跡法により精度の高い等時間日影図を高速に作成できます。 ※ 日付を指定すると平均的な太陽軌道に基づき赤緯と均時差を算出します。

確認申請に必要な天空率計算
斜線制限による高さ規制が不適合の場合に、緩和規定として天空率計算を行うことができます。適合建物と計画建物の天空率比較表により、不適合になる算定点の位置が一目で分かります。適合建物と天空率算定点の自動生成機能により、これまで作成が面倒だった道路・隣地・北側斜線に対するそれぞれの適合建物形状と、天空率の算定点を自動生成します。

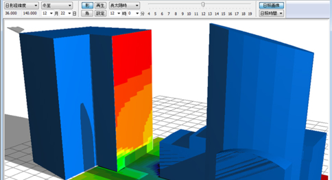
日照・日射シミュレーション
計画建物が周辺建物に及ぼす日射の影響について、任意の面を指定して1日分の日照時間、日射量の計算が可能です。1時間から1年の期間を指定でき、ヒストグラムの表示や計算値のテキスト出力が可能です。
LAB-SSの活用方法

CASE01日影計算を行いたい方へ
敷地・用途地域・計画建物を入力すると確認申請に必要な日影規制測定線を自動生成し、日影計算から確認申請書類の作成までを一連の流れで行うことができます。複雑な敷地形状や複数の用途地域が適用されるような場合でも短時間での作業が可能です。

CASE02天空率を利用した確認申請を行いたい方へ
敷地・用途地域・計画建物を入力すると適合建物・天空率算定点を自動生成し、天空率計算から確認申請書類の作成までを一連の流れで行うことができます。適合建物・天空率算定点を自動生成は「建築確認のための基準総則 集団規定の適用事例 2013年度版」に準拠し、スムーズな確認申請を可能にします。

CASE03建築計画の立案に携わる方へ
敷地の形状や法規条件と建物の階高、敷地からの壁面後退を入力するだけで、日影規制、斜線制限または天空率を計算し、法規上問題のない最大ボリュームが短時間で算定できます。
機能紹介

法規制に関するチェックと検討
● 日影計算
● 斜線制限
● 天空率計算
● 天空率の適合建物と算定点の自動生成
● JCBAの天空率運用基準に対応

建築可能空間
● 敷地から最大ボリューム算定
● 逆日影計算
● 逆天空率計算
● 鳥かご図・等高線図

データ読込
● 用途地域・建蔽率・容積率自動取得※1
● BIM・CADデータ読込
● 画像データ読込
※1住所から敷地の緯度・経度を取得し、国土数値情報ダウンロードサービス(http://nlftp.mlit.go.jp/ksj/)から用途地域・建蔽率・容積率を取得します。

多彩な出力
● 時刻日影図・等時間日影図
● 天空率・天空図
● 日影チャート図
● 日差し曲線図
● 天空率算定求積図
● 全天空図・半天空図